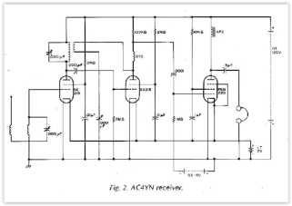
A Tibetan adventure, circa 1936-1937, told by AC4YN (G5YN) Reprint from 73 Magazine (August 1982) In 1936, it was decided to send a political Mission to Lhasa in Tibet. 1 was then a subaltern in Peshawar District Signals on the northwest frontier of India. At that time, Tibet was in a politically weak position. The Dalai Lama had died and his reincarnation had not yet been found. The Tashi Lama was on a visit to China, and the Chinese, who had always considered Tibet to be a province of China, wished to bring him back to Tibet with an escort of their army. A regent had been appointed to cover this period. The Tibetan government, therefore, invited the mission to Lhasa with two objectives. The primary one was to persuade the Tashi Lama to return to Lhasa, to march out beyond Lhasa, meet him, and bring him back to Lhasa in triumph without an escort of the Chinese army. The second objective was for us to review the Tibetan army and advise on its improvement with a view to making Tibet a more effective buffer state between the northeast frontier of India and China. The political side of the mission was handled by the leader, the late Sir Basil Gould, who, at that time, was B. J. Gould, Esq., political officer, Sikkim, and by H. E. Richardson, Esq., British trade agent, Gyantse, the late Col. Freddy Spencer Chapman, personal assistant to Gould, and Rai Bahardur Norbhu, a high ranking English- speaking Tibetan. The health of the mission was in the hands of Captain W. S. Morgan of the Indian Medical Service. While the mission was in Lhasa, he also did a great deal of work for the Tibetans. He held many clinics and carried out many successful operations for cataracts under what, by modern standards, would have been considered very primitive conditions. Military matters were in the hands of Brigadier Philip Neame VC DSO, and communications were looked after by Lieut. Sidney Dagg and myself. Communications in Tibet were rudimentary. The Indian Posts and Telegraphs operated as far as Gyantse, where the British trade agent had his post supported by a squadron of Indian mounted infantry. Beyond Gyantse, the mail was carried by mounted runners. A telegraph line operated as far as Lhasa. lt was a single strand of galvanized iron wire supported on light wooden poles with no special insulation. lt operated single-current simplex earth return. One could tap in not only at Gyantse, but also at each rest house along the route. Mounted linemen patrolled the route re-erecting any poles that were blown down and repairing breaks in the line. lf we went beyond Lhasa, we would no longer have access to this circuit. Lt would therefore be necessary for us to take transportable wireless with which we could send back our diplomatic traffic. Another important reason for taking wireless on the mission was to outface the Chinese. They had a transmitter at Lhasa although I never heard it. As it happened, we never went beyond Lhasa. The Tashi Lama died before we succeeded in persuading the Chinese not to send an escort of their army. The responsibility for producing radio equipment was given to Northern Command Signals; Lieut. Sidney Dagg of that regiment was given the task. As no suitable service equipment was available, he had a transmitter and receiver built in the regimental workshops at Rawalpindi. It must be remembered that everything was carried on pack animals-ponies or yaks-in panniers two to an animal, each one not weighing more than one maud (80Ibs.). Dagg produced the following equipment: The main transmitter, consisting of a self-excited push-pull Colpitts oscillator using two AT-50 triodes with an input of 100 Watts. A balanced Collins coupler to couple the transmitter to the open-wire aerial feeders. An Eddystone "All World Four" (1-V-2) battery receiver. A rotary transformer to convert 12 volts dc to 1000 volts dc at up to 100 milliamps. A Phillips record player-turntable, pick-up, and amplifier-operating on230 volts ac. Two twelve-inch movingcoil loudspeakers. (We had baffles made locally on arrival.) One transverse-current carbon microphone. one 12-volt de to230-volt ac rotary converter. One 550-Watt Stuart Turner charging engine. Four six-volt, 120-Ampere-hour batteries. Two 36-foot steel sectional masts. Lots of aerial wire, insulators, and Eddystone 4-inchfeeder separators. I brought a few things of my own from Peshawar: A 1-V-1 receiver which I had built myself. This covered10 to 550 meters using Eddystone plug-in coils. The tuning control was a Utility 100:1 slow-motion dial. The receiver proved much more efficient than the All World Four. The tuning and reaction controls were much smoother and the signal/noise ratio very much better. Much to my sorrow, I was made to leave it behind when I left the mission. A simple audio amplifier ending in two PX-4 triodes in push-pull to enable my receiver to operate a loudspeaker for broadcast reception. 45 feet of duralumin tubular mast in 5-foot sections, the property of Peshawar District Signals. I had to leave this behind also, much to the fury of my commanding officer. My own key, a pair of headphones, and a small box of bits and pieces. Unfortunately, I no longer have this key as the Post Office "lost" it when they had my equipment in custody during the last war. Before joining the mission, I was sent to Simla. The summer hill station of army headquarters. There i gained experience in operating the control station of the army group with which we would be communicating from Lhasa. lt was known as the VV group as all stations had a three-letter callsign, of which the first two were VV. The mission call was VUQ. I also was briefed to check the accuracy of The Army Route Book of Tibet and look out for any possible landing grounds. From Simla I travelled across India to Calcutta where I joined Dagg. We did some shopping and then went on to join the rest of the miss ion. We first traveled by train across the Plain of Bengal to Siliguri, the railhead in the foothills of the Himalayas. I chiefly remember the flatness of the country and the paddy fields. At Siliguri, we transferred to a taxi and had a hair-raising and spectacular drive up the beautiful valley of the river Teesta. At one point. we crossed the river by a bridge which spanned a gorge in one magnificent arch, with the river racing far below. The Teesta is atributary of the Brahmaputra. We arrived safely at Gangtok, the capital of Sikkim, where Sir Basil Gould had his residency. Already at Gangtok were Freddy Chapman and Brigadier Philip Neame. Chapman not only acted as PA [personal assistant) to Sir Basil but was also in charge of cinematography, botany, ornithology, and zoology. Here, Dagg and I took the opportunity to check our radio equipment. The transmitter worked well, and we called in on the VV group. We also checked that the receivers would bring in the BBC overseas service for news, etc. We did not have time to try out the amateur bands at that time. We then divided the equipment into 80-poundloads for back transport. The most awkward load was the charging engine, which weighed 120 Ibs. In the Army, this was carried as a top load on a Class 1mule. However, we had no proper pack saddles and the ponies would not have been strong enough. Finally, it was lashed to two stout bamboo poles and carried by tour coolies. When we set off, our entourage down to the last servant and sweeper was 50 strong, including 25 pack animals and their drivers. These were ponies at first and yaks later. In those days, the motor road ended at Gangtok, so from then on we either walked or rode. As far as the halfway point, Gyantse, there were good rest houses at each stage in which we could spend the night in comfort. The first day's journey was through rain forest, where rhododendrons grew in thirty foot trees and leeches abounded. The first halt was at Karponang at 9,500 feet, just short of the Tibetan border. i remember suffering from mountain sickness here, but it passed off in about half an hour. Next day, we crossed into Tibet by the Natu La Pass at 14,600 feet (4310 mtrs) and dropped down into the Chumbi Valley. Over the pass it was much dryer as the monsoon drops most of its moisture on the southern slopes of the Himalayas, leaving Tibet a comparatively dry country with only a few inches of snow despite a very hard winter. In the valley, we spent three nights, one at Champitung,13,350 feet, another at Yatung, 9,950 feet, and a third at Gautsa, 12,600 feet. At Yatung there was a detachment of Indian mounted infantry. The next day we climbed up out of the valley on to the main Tibetan plain at 14,300 feet. We stopped the night at Phari, [Pagri on Goolge Maps?] which was a small town with a fort. or jong, and a good resthouse . At each of these halts, Dagg and I set up a receiver to check on the VV group and take down news broadcasts from the BBC. lt was a year after sunspot maxima, so HF propagation was good and there was nothing unexpected about what we heard. The only embarrassment was the charging engine. Dagg had been given no chance to test it at high altitude, and as we gained height, it developed less and less power due to shortage of oxygen. At 6,000 feet it would just work. At 10,000 feet it would start and run when cold. As soon as it warmed up it stalled, and that was that. We sent a signal home to Stuart Turners who, in due course, sent out a pair of variable-jet carburetors. They did not arrive until after I had left the mission, but I was told that when they were fitted the engine ran very well, developing more than its rated power. While Dagg and I were dealing with radio matters, Chapman was studying the local fauna and flora. In due course, he sent back a magnificent collection of seeds and pressed flowers to Kew Gardens. There were six more night halts before reaching our-major intermediate halt at Gyantse: Tuna, 15,000 feet, Dothen, 14,900 feet, Kala,14,850 feet, Samada, 14,100 feet, Kangmar, 13,900 feet, and Saugang at 13,000 feet. Gyantse itself was at 13,100 feet. The way was mainly over a stony plain with mountains rising to 20,000 feet in the distance. Sometimes we passed through rocky gorges and occasionally by streams. We passed close under Mt. Chomolhari, a beautiful snow-covered cone rising to 24,000 feet. Gyantse is a fair-sized town with monasteries, a jong, the headquarters of the British trade agent, and barracks for a company of Indian mounted infantry, at that time the 2/7 Rajputana Rifles. Here several official receptions took place. For instance, we had to time our arrival carefully so as to be three miles from the town at 11 :00 am. We were met here by Raja Tering, a cousin of the Maharajah of Sikkim. Half a mile further on, we were met by Mr. Richardson (the British trade agent), Capt. Salomons, an escort of mounted infantry, and Capts. Guthrie and Morgan of the IMS, the Army surgeons. Captain Morgan accompanied us for the rest of the mission. A mile further on, the eastern and western jongpens met us, and finally the Tibetan trade agent and the Abbot of Gyantse Gompa. This order of precedence is very strict. The most senior official meets you nearest your destination and the most junior farthest out. On each occasion, ceremonial scarves of white natural silk are exchanged. Here, Dagg and I were able to have a thorough sort-out of our gear. We cut a dipole for the Arrny HQ group wavelength of 30 meters. Each half of the dipole was 25 feet long, and the open-wire feeders were 40feet long. We set up the transmitter and receiver in a room in the barracks. We were lucky enough to find here a home-made charging machine which had been built to charge the battery of a broadcast receiver. It was built around a six-volt car dynamo driven by a wondrous contrivance of wooden pulleys and flapping leather beits. Cranked by coolies, it managed to produce enough charge to enable us to maintain short schedules with the VV group, but not enough to spare to enable us to make any transmission on the amateur bands. It was now decided that Dagg should go back to Calcutta and have a new hand charger built. I had been hoped that a charging engine used by a recent Everest expedition might still be available at Katmandu, but enquiries showed that it had been disposed of Dagg eventually rejoined us in Lhasa with a most efficient gear-driven device. lt used a Ford 12-volt dynamo and had two large crank handles. Four coolies managed to produce 6 Amperes through 12 volts of batteries. This rate of work is only about 1/10th HP, so they can't have been working very hard! The political part of the mission went ahead to Lhasa ,leaving me behind with the radio gear and the Bell and Howell 35mm projector. There was no point in taking these on up to Lhasa until power was available. In due course, I was summoned to join the main party. Now, Lhasa had an electric light plant. It worked on the de three-wire system with 440 volts of batteries having the center tap earthed. The supply was, therefore, 220 volts. Those on one wire had positive earth, those on the other had negative earth. The cells were charged by a motor generator. The motor ran at 3 kV ac. The ac was generated by a small hydroelectric plant in the foothills of the 20,000-foot mountains which rose from the 12,000-foot Lhasa plain about three miles away. The insulation of the transmission line was a bit rudimentary, and on damp evenings there were impressive brush discharges. The stream driving the turbine froze at night during the winter so that charging could be carried out only by day. You will realize that this was a considerable engineering achievement when you remember that every item had to be carried up from the road head by coolies and pack animals. Great credit also is due to the Tibetan official who assembled and commissioned it with only unskilled labor at his disposal and who was responsible for running it. His name was Ringang. He was one of the four Tibetans who, as boys, were sent to England and educated at Rugby. He was also responsible for the official ciphers. He arranged for our batteries to be charged by connecting them in parallel with the end cells of the 440-volt battery. The mission was accommodated in a nice villa in a garden called the Dekiy Langka. There were not enough rooms for us all to sleep inside, so I had a tent in the garden in which I also set up the transmitter and receiver. The aerial was supported at one end on a forty-foot mast consisting of five of the eight-foot sections of duralumin. The other end was supported on one section set up on the flat roof of the house. Regular contact was kept with the control station of the VV group at Army headquarters, Simla, in the summer, and with New Delhi in the winter. All the outstations at various army stations in India and the one in Hong Kong were worked on the 30-meter wave. Once this was organized, i looked around for the 20-meter amateur band. This was soon found and the transmitter tuned to the band by netting on to the receiver. You will remember that each half of the dipole was 25 feet and the feeders were 40 feet, making the overall length of each half 65 feet, so there was no problem in loading it up via the Collins coupler. The first people to respond to that historical call ,"CQ de AC4YN," were VU2 amateurs. Before the Chinese invasion, the intermediate for Tibet was AC4.There was no licensing authority, so i created the call by adding the two letters of my own callsign to the intermediate. Unfortunately, i did not make a copy of the log for my own records, so I have no recollection of individual callsigns worked. The first DX to be worked was VK and ZL. They were so reliable that we regarded them as locals. This was very useful, as the political officer had relations in New Zealand. We were able to pass Christmas greetings between the two parties via amateur radio, earning considerable kudos both for amateur radio and Royal Signals. As the year progressed, our signals seemed to reach further and further west until, in December, I raised my first G station. In my excitement,1 asked him if he would relay messages to my family. However, i must have scared him off as he did not come back to me again. I was not able to spend much time on the air as 1had to join in a great number of the business and social activities of the mission. We attended and gave many official parties. There were visits to the Potala, the three huge monasteries (Sera, Drepung, and Kundun),the cathedral, and various temples. Although the Tibetans are Buddhists, there were still traces of ancestor and devil worship. Lt was always considered wise to placate any gods, spirits, or devils that may be around. One such temple was dedicated to snakes. Besides these places, we also visited the mint, the arsenal, and the Norbu Lingha, the Dalai Lama's summer palace and gardens. Some of my time also was taken up helping Freddy Chapman with cipher work and photography. On some evenings, we gave cinema performances. These were always packed, not only with our own staff and friends, but also by as many locals as could squeeze in to the room. Some of the films were old comics we had rented from a film library and brought with us. Of these, the most popular were those starring Rin Tin Tin, since they reminded locals of their own shepherd dogs. What they enjoyed most were films taken by Chapman which had been sent down to Calcutta for processing and returned to us. The appearances of themselves and their friends on the screen were greeted with loud applause. Another thing which amused them was talking into the microphone and hearing their own voices, amplified by the record player amplifier,booming out over the loudspeakers. All too soon, the time carne when I had to leave Lhasa, the mission, and all the good friends I had made up there. A frontier war had started and my commanding officer demanded my return to the regiment. So, about mid-December, 1 setoff back with my Pathan bearer and a couple of pack ponies. Traveling light, i did double stages. Chapman carne with me as far as the Yamdrok So, a vast lake between Lhasa and Gyantse, to study bird life and gather wild flowers. 1 crossed the upper reaches of the Brahmaputra in coracles, carne back over the 16,600-foot Karo La, and went down to Gyantse. In winter, it is very cold at these heights, and a strong wind blows all day raising dust storms. If Tibetans have to travel in the winter, they do so at night when the wind drops. I continued these double stages back to Gangtok, and then went by taxi to Siliguri and by train to Calcutta.I had to call in at New Delhi for debriefing before returning to my regiment in Peshawar. In order to keep the radio in operation after my departure, Reg Fox, who was ex Royal Signals, was sent up from Calcutta. He did not arrive until after I left, so 1did not have the pleasure of meeting him. When the mission closed in the spring, he stayed on in Lhasa and married a Tibetan girl. He remained until the Chinese invasion, when he escaped to India where he died. Whether any of his records, logs, or equipment have survived, i do not know. To those who are interested in reading about the mission, i recommend F. Spencer Chapman's book Lhasa, The Holy City, published by Chatto and Windus, London, 1938. The political officer in Sikkim's letter no. 4(7}-P.37 to the Foreign Office (dated 30 April 1937) and his diary of events are probably available from the Public Record Office, London.

The AC4YN story

Evan, Nepean, AC4YN (G5YN) The historical call AC4YN from Lhasa, Tibet Nathu La Pass  Located on the Old Silk Route, Nathu La Pass connects Sikkim to China’s Tibet Autonomous Region. It was sealed for almost 4 decades after the People’s Republic of China suppressed a Tibetan uprising in 1959. However, when the former Prime Minister of India, Atal Bihari Vajpayee visited China in 2003, talks to open the strategic route were resumed.   The Nathu La Pass was reopened in 2006 and since then, it has served as an official Border Personnel Meeting (BPM) Point Since then it is one of the three open trading border posts between India and China, Nathu La Pass has played a key role in the Sino-Indian Trade. Nathu_La_Pass, on the old Silk Road Mt Chomolhari (1938) , Attribution: Bundesarchiv, Bild 135-KA-06-039 / CC-BY-SA 3.0 Norbu Lingha Entrance (1938), Attribution: Bundesarchiv, Bild 135-S-13-13-22 / Schäfer, Ernst / CC-BY-SA 3.0 From Calcutta to Lhasa The AC4YN Transmitter The 1-V-1 receiver of AC4YN
Hams - Some more Stories